Schémas d’installation photovoltaïque : guide pratique pour optimiser votre projet

découvrez notre guide complet pour l'installation de panneaux photovoltaïques. apprenez étape par étape les meilleures pratiques, les outils nécessaires, et les conseils d'experts pour optimiser votre production d'énergie solaire.

Dans un monde où l’énergie renouvelable est de plus en plus cruciale, maîtriser l’installation photovoltaïque devient un atout majeur pour quiconque souhaite réduire son empreinte carbone et diminuer ses factures d’énergie. L’installation de panneaux solaires peut sembler complexe, mais grâce à des schémas pratiques et détaillés, le processus devient abordable. Ce guide pratique est conçu pour vous donner une vision claire et organisée sur la manière d’optimiser votre installation. Sans plus attendre, découvrez les étapes, conseils et stratégies à adopter pour réussir votre projet photovoltaïque.

Comprendre les composants essentiels de votre système photovoltaïque

Avant de vous plonger dans l’installation, il est primordial de connaître les différents composants de votre système photovoltaïque. Un schéma d’installation bien conçu décompose chaque élément, notamment les panneaux photovoltaïques, l’onduleur, et le système de raccordement qui relie l’ensemble. Cette connaissance vous permettra de comprendre le fonctionnement global et l’interconnexion de chaque partie.

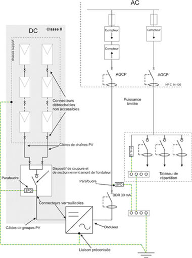
guide-installation-photovoltaique-58 Schémas d'installation photovoltaïque : guide pratique pour optimiser votre projet

Panneaux photovoltaïques

Ces éléments sont le cœur de votre installation. Ils captent l’énergie solaire et la convertissent en électricité. Il existe plusieurs types de panneaux, chacun ayant ses propres caractéristiques et efficacités. Un bon choix est essentiel pour maximiser les rendements énergétiques.

Onduleur

L’onduleur a pour rôle de transformer le courant continu (DC) produit par les panneaux en courant alternatif (AC), le type d’électricité utilisé dans la plupart des foyers. Le choix d’un onduleur de qualité est crucial pour la performance globale de votre système.

Système de raccordement

Ce système regroupe tous les câbles et connexions nécessaires à la mise en place de votre installation. Il est indispensable de respecter les spécifications techniques pour assurer un fonctionnement optimal et sécurisé, afin d’éviter les risques d’incendie ou de défaillances.

Étapes d’installation des panneaux solaires

Pour un montage efficace, suivre un schéma d’installation étape par étape est essentiel. Cela comprend des étapes claires allant de la sélection de l’emplacement jusqu’au raccordement aux circuits électriques. Chaque étape doit être effectuée avec soin pour éviter les erreurs qui pourraient compromettre la performance de votre installation.

guide-installation-photovoltaique-59 Schémas d'installation photovoltaïque : guide pratique pour optimiser votre projet

Préparation du site

Évaluez minutieusement l’emplacement pour vos panneaux. Assurez-vous qu’il n’y a pas d’ombres causées par des arbres ou des bâtiments. Une orientation optimale est clé pour maximiser l’exposition au soleil, affectant ainsi la production d’énergie.

Montage des panneaux

Le montage correct des panneaux solaires est une étape cruciale. Il est essentiel de respecter les instructions de montage pour garantir une installation sécurisée. Utilisez des supports adaptés et assurez-vous que l’orientation et l’angle des panneaux sont optimaux. Cela joue un rôle déterminant dans l’efficacité de la production d’électricité.

Raccordement électrique

Après la pose des panneaux solaires, la phase de raccordement électrique s’avère clé. Un respect strict des normes et des spécifications techniques des câbles est indispensable pour prévenir tout risque. La vérification des connexions doit être effectuée avec le plus grand soin. Un schéma électrique clair doit être suivi pour garantir la sécurité de votre installation.

Améliorer l’efficacité de votre installation photovoltaïque

Variable, l’efficacité d’un système photovoltaïque dépend de plusieurs facteurs, dont l’emplacement, l’orientation et le type de panneaux utilisés. Utiliser un schéma d’installation détaillé permet d’optimiser chacun de ces aspects. Une bonne planification peut maximiser le rendement énergétique en tenant compte des caractéristiques spécifiques de votre site.

guide-installation-photovoltaique-60 Schémas d'installation photovoltaïque : guide pratique pour optimiser votre projet

Diminuer les pertes d’énergie

Pour booster le rendement, il est important de diminuer les pertes d’énergie. Cela peut être réalisé en s’assurant que les câbles sont de la bonne taille et que les connexions sont correctement effectuées. Évaluer correctement le dimensionnement des câbles en fonction de la distance entre les panneaux et l’onduleur, est essentiel.

Utiliser des technologies avancées

L’intégration de technologies avancées tel que les systèmes de suivi solaire permet de rentabiliser au maximum la production d’électricité. Ces dispositifs orientent automatiquement les panneaux en fonction de la position du soleil, augmentant ainsi l’efficacité de votre installation. Ce type d’équipement améliore le rendement jusqu’à 25%.

Effectuer une maintenance régulière

Une maintenance régulière est indispensable pour garantir le bon fonctionnement de votre installation. Cela inclut le nettoyage des panneaux, la vérification des connexions, et l’inspection des composants techniques. Investir dans un bon entretien contribue non seulement à prolonger la durée de vie de votre système, mais aussi à maintenir son efficacité au fil des années.

Les erreurs à éviter lors de l’installation

Des erreurs durant l’installation peuvent entraîner des coûts imprévus et engendrer des problèmes de performance. Connaître ces pièges vous permettra de mieux préparer votre projet. En général, respecter les étapes, ne pas négliger les spécifications techniques et éviter l’improvisation risquent de compromettre toute l’installation.

guide-installation-photovoltaique-61 Schémas d'installation photovoltaïque : guide pratique pour optimiser votre projet

Ne pas respecter les normes de sécurité

Un aspect souvent sous-estimé lors de l’installation est le respect des normes de sécurité. Cela comprend l’utilisation de matériel aux normes, des câbles de bonne taille, et leur protection adéquate. Ignorer ces recommandations peut avoir des conséquences fâcheuses.

Gérer la production d’énergie avec des outils appropriés

Il est nécessaire de suivre la production d’énergie à l’aide de systèmes adaptés. Cela permet de détecter des anomalies ou des baisses de performances. Utiliser des outils de suivi en temps réel vous aidera à anticiper les problèmes et à optimiser votre consommation d’énergie.

Choisir des équipements de mauvaise qualité

Investir dans des équipements de qualité est impératif. Des panneaux solaires et des onduleurs peu performants diminueront le rendement de votre installation. Vérifier les avis des utilisateurs et rechercher des produits certifiés peut vous aider à faire le meilleur choix.

Les avantages d’une installation photovoltaïque réussie

La mise en place d’une installation photovoltaïque offre divers avantages, tant économiques qu’environnementaux. Cela permet non seulement de réduire vos factures d’électricité, mais également de contribuer à la protection de l’environnement en diminuant les émissions de CO2. Un projet bien conçu peut augmenter la valeur de votre propriété et apporter une source d’énergie autonome et durable.

guide-installation-photovoltaique-62 Schémas d'installation photovoltaïque : guide pratique pour optimiser votre projet

Économies réalisées sur vos factures d’énergie

En produisant votre propre électricité, vous devenez moins dépendant du réseau. Cela se traduit par des économies considérables sur vos factures d’électricité, surtout dans un contexte où les prix continuent d’augmenter. De plus, des aides et subventions peuvent alléger le coût initial de l’investissement.

Engagement envers l’environnement

Opter pour une installation solaire, c’est faire un geste concret pour la planète. En générant de l’énergie propre, vous contribuez à la réduction des gaz à effet de serre. Cela joue un rôle important dans la lutte contre le réchauffement climatique et encourage un mode de vie plus durable.

Valeur ajoutée à votre propriété

Une installation de panneaux solaires peut augmenter la valeur de votre maison. Elle est vue comme un investissement à long terme, surtout dans les régions où l’énergie renouvelable devient de plus en plus prisée. Les acheteurs potentiels apprécient les installations qui affichent des coûts d’énergie réduits.

Vous avez peut-être manqué

Panneau Photovoltaique Solaire Pro 4.9 (98%) 22074 votes

Recevez votre devis gratuit pour installer des panneaux photovoltaïque

X