organigramme installation photovoltaique

découvrez notre organigramme photovoltaïque, un outil essentiel pour visualiser et comprendre les différentes étapes et composants de l'énergie solaire. simplifiez la gestion de vos projets photovoltaïques grâce à cette représentation claire et accessible.

Optimiser votre projet avec un organigramme d’installation photovoltaïque

La transition énergétique est plus que jamais au cœur des préoccupations. L’installation de panneaux photovoltaïques représente une solution efficace pour produire de l’énergie renouvelable tout en réduisant l’empreinte carbone. Cet article met en lumière l’importance d’un organigramme d’installation photovoltaïque afin d’optimiser chaque étape de votre projet. Comprendre chaque phase de l’installation permet de mieux appréhender les enjeux et les bénéfices d’un tel investissement. Que vous soyez un particulier souhaitant faire installer des panneaux sur votre toit, ou un professionnel dans le domaine, l’adoption d’une vision structurée est primordiale pour garantir le succès de votre initiative.

Les fondements d’un organigramme efficace

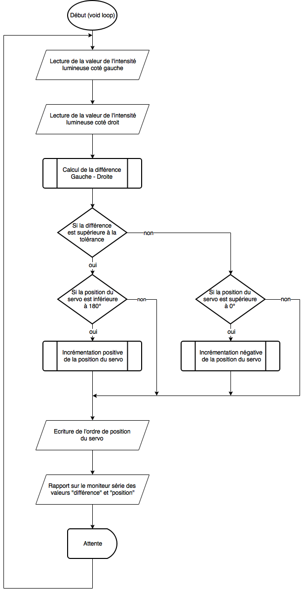
Élaborant un organigramme pour votre projet photovoltaïque, il est essentiel de distinguer les différentes phases de l’installation. Chaque étape, de l’évaluation initiale au raccordement final au réseau, doit être clairement définie. Cela permet d’identifier les tâches clés, d’assigner des responsabilités et de planifier les ressources nécessaires. Grâce à cet outil, les enjeux de communication entre les différents acteurs du projet sont également simplifiés. Un organigramme bien conçu aide à prévenir les malentendus et les retards, assurant ainsi une réalisation fluide.

organigramme-photovoltaique-2 organigramme installation photovoltaique

Identification des besoins et des objectifs

Avant de commencer l’élaboration de votre organigramme, il est crucial de bien définir vos besoins énergétiques. Cela inclut une analyse de votre consommation actuelle et une projection des besoins futurs. Cette étape d’évaluation vous aidera à déterminer le type de système photovoltaïque adapté à votre situation. Les objectifs, eux aussi, doivent être clairs : souhaitez-vous réduire votre facture d’électricité, être autonome énergétiquement ou contribuer à la transition énergétique?

Recherche et choix des équipements

Une fois vos besoins et objectifs établis, vient le temps de choisir les équipements. Le marché des panneaux solaires est vaste et varié. Il serait judicieux de vous baser sur des comparatifs pour sélectionner les meilleures options. Parallèlement, s’orienter vers un installateur qualifié est également essentiel. Ce dernier pourra vous établir un devis détaillé, basé sur un organigramme précis qui vous orientera vers une installation réussie.

Le processus d’installation

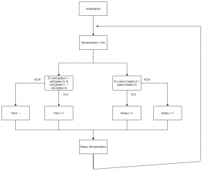
L’étape d’installation débute par la préparation du site. Cela comprend l’évaluation de la toiture, le choix des emplacements pour les panneaux, ainsi que les vérifications concernant le voisinage et la réglementation. Définir clairement ces étapes dans l’organigramme facilite la coordination entre les différents acteurs. Parmi ces acteurs, les électriciens et les poseurs de panneaux solaires jouent un rôle clé. Les délais doivent être planifiés avec précision pour que les travaux avancent sans accroc.

organigramme-photovoltaique-1 organigramme installation photovoltaique

Raccordement au réseau électrique

Le raccordement au réseau électrique est une étape cruciale souvent négligée. Assurez-vous que les démarches pour obtenir les autorisations nécessaires sont clairement définies dans votre organigramme. Cette étape permet d’assurer non seulement la conformité réglementaire mais également la performance de votre installation. Une bonne organisation à ce niveau minimisera les éventuels retards lors des inspections.

Contrôles et mises en service

La mise en service des installations est une phase souvent sous-estimée. Il est vital d’effectuer des contrôles rigoureux pour garantir le bon fonctionnement de votre équipement. L’organigramme doit inclure des vérifications de sécurité et des tests de production : sans cela, l’ensemble du projet pourrait être compromis. Ces contrôles doivent être effectués par des professionnels qualifiés, afin d’assurer la conformité et l’efficacité du système.

Suivi et maintenance du système

Une fois l’installation terminée, le suivi et l’entretien de votre système photovoltaïque sont d’une importance capitale. Les panneaux solaires nécessitent peu d’entretien, mais il est toujours bon de planifier des inspections régulières. Ceux-ci garantiront que votre système fonctionne à des niveaux optimaux. De plus, en gardant un œil sur la performance de votre installation, vous pouvez rapidement identifier des dysfonctionnements potentiels, facilitant ainsi une intervention rapide.

organigramme-photovoltaique-2 organigramme installation photovoltaique

Importance du suivi numérique

Le suivi numérique est une tendance croissante dans le secteur des énergies renouvelables. Grâce à des outils numériques, vous pouvez surveiller la production d’énergie en temps réel. Ces innovations technologiques permettent une réactivité accrue en cas de baisse de performance. Ainsi, en intégrant ces outils dans votre organigramme, vous pourrez non seulement optimiser l’utilisation de votre installation, mais également anticiper les besoins en maintenance.

Retour sur investissement

Enfin, le retour sur investissement est un aspect essentiel à prendre en compte. Un compte-rendu régulier sur les économies réalisées et la production d’énergie vous permettra de mesurer l’efficacité de votre installation. À long terme, un bon organigramme facilite cette analyse en fournissant une vision claire des performances.

L’importance de la sensibilisation

Pour finir, la sensibilisation à l’importance des énergies renouvelables doit être intégrée dans le discours collectif. Informer les autres sur les avantages d’un organigramme d’installation photovoltaïque peut sensibiliser davantage de personnes à la transition énergétique. La communication autour de ces pratiques contribue à renforcer l’importance d’opter pour des systèmes énergétiques durables.

organigramme-photovoltaique-3 organigramme installation photovoltaique

Partage d’expérience

Enfin, les retours d’expérience de ceux qui ont déjà installé des panneaux photovoltaïques sont précieux. Créer une plateforme pour partager ces expériences peut grandement enrichir la démarche collective. Les conseils pratiques, les erreurs à éviter et les témoignages positifs viendront consolider la communauté autour de l’énergie solaire.

Vous avez peut-être manqué

Panneau Photovoltaique Solaire Pro 4.9 (98%) 23904 votes

Recevez votre devis gratuit pour installer des panneaux photovoltaïque

X