La législation autour de l’installation photovoltaïque

découvrez les dernières informations et réglementations sur la législation photovoltaïque en france. apprenez comment ces lois influencent l'implantation de panneaux solaires, favoriseront les énergies renouvelables et bénéficieront à votre projet d'installation.

Dans un contexte où la transition énergétique est devenue une priorité mondiale, la législation encadrant l’installation photovoltaïque en France suscite un intérêt grandissant. L’essor des installations solaires s’accompagne d’une attention accrue aux normes, subventions et procédures administratives. Cet article se penche sur les différentes facettes de la réglementation photovoltaïque, offrant des éclairages sur les lois en vigueur, les dispositifs d’encouragement financière, ainsi que sur les enjeux auxquels doivent faire face les professionnels et particuliers souhaitant investir dans cette forme d’énergie renouvelable.

Les bases légales du photovoltaïque en France

Le cadre légal du photovoltaïque en France se fonde principalement sur le Code de l’énergie. Plusieurs lois, réglementations et décrets ont été établis pour assurer un développement organisé et sécurisé des installations photovoltaïques. L’une des lois les plus significatives est la loi de transition énergétique pour la croissance verte, mise en place pour renforcer la part des énergies renouvelables dans le mix énergétique national. Cette loi, adoptée en 2015, a permis de mettre en place des objectifs clairs en matière de production d’électricité d’origine solaire.

legislation-photovoltaique-1 La législation autour de l'installation photovoltaïque

Au-delà de cette loi, d’autres textes juridiquement contraignants régissent les installations photovoltaïques. Parmi eux, le décret n° 2017-1195 sur l’autoconsommation et la directive européenne sur les énergies renouvelables ont contribué à créer un environnement propice à l’expansion du secteur. Par ailleurs, la nouvelle législation de 2024 a apporté des précisions importantes, notamment sur l’intégration des panneaux solaires dans le paysage agricole, sans nuire aux activités des exploitations.

Les objectifs de la législation

Les objectifs principaux des différentes législations sont :

  • Augmenter la production d’électricité à partir de sources renouvelables.
  • Faciliter l’accès à l’autoconsommation pour les particuliers et les entreprises.
  • Encadrer l’intégration des installations solaires dans des contextes variés, y compris agricoles et urbains.
  • Promouvoir l’innovation et le développement de technologies durables.

Le cadre législatif actuel témoigne d’une volonté politique forte de faire du photovoltaïque un pilier de la transition énergétique française.

La sensibilisation des acteurs du marché

La communication autour de la législation photovoltaïque est essentielle pour le bon développement du secteur. Les entreprises comme TotalEnergies et Engie se montrent souvent à l’avant-garde des initiatives pour sensibiliser tant les professionnels que le grand public aux avantages de l’énergie solaire. Ces entreprises collaborent également avec des associations comme Hespul ou Sunnyclist pour mieux informer sur les droits et devoirs des acteurs du secteur.

Les institutions publiques, par le biais de campagnes d’information, visent à clarté les conditions d’accès aux aides financières et aux réglementation appliquées à l’autoconsommation. Celles-ci doivent se conformer aux normes de sécurité sans oublier leur rôle dans la lutte contre le changement climatique.

Dispositif Description Objectif
Crédit d’Impôt pour la Transition Énergétique (CITE) Réduction d’impôts pour les particuliers investissant dans l’énergie renouvelable. Encourager l’installation de panneaux solaires.
Certificats d’Économies d’Énergie (CEE) Dispositif permettant de valoriser les économies d’énergie réalisées. Favoriser la transition énergétique.
Subventions ANAH Aides de l’Agence Nationale de l’Habitat pour les projets d’amélioration de l’habitat. Soutenir l’installation de solutions énergétiques renouvelables.

Les différentes catégories d’installations photovoltaïques

Il existe plusieurs types d’installations photovoltaïques qui répondent à des besoins différents. Chacune de ces catégories a ses spécificités légales et ses modalités d’application. Il est crucial de bien les distinguer pour appréhender les obligations et les aides qui y sont associées.

legislation-photovoltaique-3 La législation autour de l'installation photovoltaïque

1. Autoconsommation

Les installations d’autoconsommation permettent aux particuliers de produire leur propre électricité. Cela signifie qu’ils peuvent utiliser directement l’électricité générée par leurs panneaux solaires, réduisant ainsi leur dépendance au réseau. Les surplus peuvent être revendus au réseau grâce à des tarifs d’achat fixés par l’État. Ce modèle incite à l’investissement car il représente un retour financier direct.

2. Raccordement au réseau

Les installations raccordées au réseau permettent de produire de l’électricité tout en étant connectées au réseau électrique national. Les propriétaires de ces installations peuvent bénéficier d’une rémunération pour l’électricité injectée dans le réseau. Ce type d’installation est souvent plus vaste et occupant davantage d’espace, ce qui nécessite des considérations réglementaires supplémentaires.

3. Centrales solaires

Les centrales solaires se distinguent par leur grande capacité de production, dépassant souvent les 100 kWc. Ces installations imposent des procédures légales plus rigoureuses, avec des études d’impact environnemental à réaliser et un calendrier d’installation pouvant être long. Ainsi, la planification est essentielle pour éviter des études de faisabilité coûteuses.

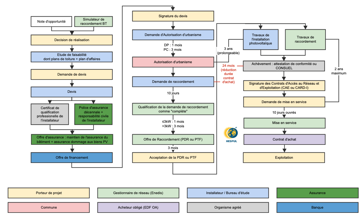
Le rôle des autorisations administratives

Avant d’installer des panneaux photovoltaïques, il est indispensable de se conformer à une série d’autorisation administrative. Les exigences varient en fonction de la taille de l’installation et de son emplacement. Dans la plupart des cas, il est nécessaire de consulter le service d’urbanisme de la mairie pour obtenir des informations précises.

legislation-photovoltaique-2 La législation autour de l'installation photovoltaïque

Les procédures à suivre

Les principales étapes de la procédure d’obtention des autorisations comprennent :

  • Déclaration préalable : Pour les installations de petites tailles, une simple déclaration de travaux peut suffire.
  • Permis de construire : S’il s’agit d’une installation de plus grande taille, un permis de construire sera nécessaire.
  • Consultation des documents locaux : Vérifiez les exigences spécifiques liées à l’urbanisme.

Définir les modalités d’implantation des panneaux et évaluer l’impact possible sur l’environnement sont également des démarches obligatoires. Les communes peuvent imposer des contraintes supplémentaires, surtout si l’installation est située dans une zone classée ou protégée.

L’importance des règlements locaux

Les réglementations locales sont d’une grande importance. Chaque municipalité peut avoir ses propres règles concernant l’implantation de panneaux solaires. Il est donc crucial pour les propriétaires de se renseigner auprès de la mairie locale. Ne pas respecter ces règles peut mener à des amendes et à des complications administratives, voire à des ordres de démolition.

Type d’installation Autorisation requise Délai d’obtention
Installation < 12 kWc Déclaration préalable 1 à 2 mois
Installation entre 12 et 100 kWc Permis de construire 3 à 6 mois
Installation > 100 kWc Permis de construire + étude d’impact 6 à 12 mois

Les aides financières pour les installations photovoltaïques

Les aides financières en France sont un levier majeur pour encourager le développement des installations photovoltaïques. Parmi les différents dispositifs proposés, on trouve notamment le crédit d’impôt pour la transition énergétique (CITE) et les subventions offertes par l’Agence Nationale de l’Habitat (ANAH).

Le crédit d’impôt pour la transition énergétique (CITE)

Le CITE permet aux particuliers de bénéficier d’une réduction d’impôts proportionnelle au coût des équipements solaires installés. Ce dispositif incite ainsi à l’autoconsommation, réduisant le coût d’installation et permettant un retour sur investissement plus rapide. Les familles peuvent ainsi investir plus sereinement dans leur projet de production d’énergie solaire.

Subventions de l’ANAH

Les subventions de l’ANAH viennent compléter les aides disponibles pour les ménages à revenus modestes souhaitant se lancer dans l’énergie solaire. Ces aides visent à rendre les installations photovoltaïques accessibles à un plus large public, contribuant ainsi aux efforts de transition énergétique. Ces subventions peuvent couvrir jusqu’à 50 % du coût des travaux.

Type d’aide Montant Maximum Conditions d’obtention
Crédit d’impôt (CITE) 30 % du coût d’installation Conditions d’éligibilité des équipements
Subvention ANAH Jusqu’à 5 000 € Sous condition de ressources

L’impact des tarifs d’achat sur la rentabilité

Les tarifs d’achat sont un élément déterminant qui influence la rentabilité des installations photovoltaïques. Ces tarifs, fixés par l’État, garantissent aux producteurs d’électricité d’origine solaire une compensation financière stable sur une période déterminée.

Évolution des tarifs d’achat

Les tarifs d’achat des installations photovoltaïques ont été sujets à de nombreuses fluctuations en raison du marché et des coûts de production. Par exemple, le tarif d’achat pour les installations de 0 à 9 kWc a été régulièrement revu et ajusté en fonction des coûts de production et des politiques gouvernementales. Rester informé des évolutions tarifaires est primordial pour les promoteurs de projets photovoltaïques.

Suivi des performances et des aides

Les propriétaires de panneaux solaires doivent également effectuer un suivi régulier de leur production afin de maximiser la rentabilité de leur installation. Cela implique de :

  • Contrôler la production d’électricité régulièrement.
  • Optimiser la consommation en fonction des périodes de production.
  • Comparer les offres des fournisseurs d’énergie pour optimiser les gains.
Type d’installation Tarif d’achat en €/kWh Durée de la garantie
0 à 9 kWc 0,18 € 20 ans
9 à 36 kWc 0,15 € 20 ans
36 à 100 kWc 0,10 € 20 ans

Les défis réglementaires à surmonter

Malgré un cadre législatif de plus en plus favorable, le secteur photovoltaïque fait face à des défis significatifs. En particulier, le traitement bureaucratique des demandes d’autorisations administratives peut ralentir le développement des projets solaires. Ces obstacles peuvent décourager les investisseurs et limiter le potentiel de croissance du marché photovoltaïque.

La complexité des procédures

Le processus d’octroi d’autorisations peut sembler long et complexe, rendant l’accès à l’électricité solaire difficile. La nécessité de transmettre des dossiers préalables et de supporter des formalités administratives imposées par les collectivités locales est en partie responsable de ce phénomène. Les retards engendrés peuvent entraîner une perte d’intérêt chez les investisseurs potentiels.

Propositions d’amélioration

Pour attirer davantage d’investissements tout en favorisant les transitions, des propositions d’amélioration des procédures ont été avancées, notamment :

  • Simplification des demandes administratives.
  • Établissement d’un guichet unique pour le traitement des dossiers.
  • Promotion d’un cadre juridique plus flexible et réactif.
Défi Proposition
Retards dans les autorisations Guichet unique pour les projets photovoltaïques
Complexité des procédures Simplification des démarches administratives
Manque de visibilité Meilleure communication des seuils et des normes

Le GPPEP et son rôle dans le développement du photovoltaïque

Le GPPEP, ou Groupement des Professionnels du Photovoltaïque, joue un rôle crucial dans l’accompagnement et la représentation des acteurs du secteur solaire. Sa mission consiste à défendre les intérêts de ses membres tout en incitant à une meilleure compréhension de l’énergie solaire auprès du grand public.

Promotion de l’énergie solaire

Le GPPEP s’engage dans diverses initiatives, cherchant à sensibiliser le public aux atouts du photovoltaïque. À travers des campagnes de communication et des formations, cette organisation doit informer tant les particuliers que les entreprises des bénéfices économiques et environnementaux des installations solaires.

Collaboration avec l’État

Le GPPEP collabore également avec les autorités pour influencer la législation qui entoure le photovoltaïque. Leur rôle est d’être à l’écoute des préoccupations des acteurs du terrain, d’adapter les dispositifs d’aides et de proposer des ajustements aux réglementations en vigueur. Des consultations régulières avec des entités comme Photowatt et Akuo Energy enrichissent ces échanges.

Action Impact
Formations et sensibilisation Augmentation de l’adoption des technologies solaires
Consultations législatives Adaptation des lois aux réalités du marché
Partenariats avec les entreprises Développement de solutions solaires innovantes

Les initiatives du GPPEP pour la sensibilisation

Le GPPEP s’emploie à mettre en place une variété d’initiatives pour accroître la visibilité des installations photovoltaïques et informer le public de manière efficace. À travers des événements, présentations et publications, l’organisation vise à créer une prise de conscience durable sur les énergies renouvelables.

Campagnes de communication

Le GPPEP a initié de nombreuses campagnes de communication afin de mieux faire connaître les avantages du photovoltaïque. Ces campagnes s’adressent non seulement aux particuliers, mais aussi aux entreprises. De plus, les partenariats avec des acteurs majeurs du secteur telles que SolaireDirect ou GreenYellow renforcent les messages véhiculés.

Événements et ateliers

Des événements, tels que des salons, des forums ou des journées d’information, sont organisés pour favoriser les échanges entre professionnels et le grand public. Ces rencontres offrent une opportunité de mettre en lumière les meilleures pratiques dans le domaine des énergies renouvelables. Les ateliers pratiques sont également l’occasion de présenter les dernières innovations et technologies solaires.

Le futur de la législation photovoltaïque en France

À l’horizon 2025, le cadre législatif autour du photovoltaïque est voué à évoluer. Avec une pression croissante pour répondre aux enjeux environnementaux et climatiques, de nouvelles législations sont en préparation pour promouvoir davantage l’énergie solaire. Ces réformes visent à harmoniser les réglementations existantes tout en tenant compte des innovations technologiques et des besoins sociétaux.

Les nouvelles orientations législatives

Les discussions autour de l’avenir de la législation photovoltaïque portent sur plusieurs axes essentiels :

  • Protection et préservation des terres agricoles tout en favorisant l’agrivoltaïsme.
  • Adaptation des normes de sécurité incendie pour les nouveaux dispositifs photovoltaïques.
  • Simplification des procédures d’autorisation pour accélérer le développement des projets.

Ces décisions témoignent d’une prise de conscience croissante des enjeux économiques, environnementaux et sociaux liés à la transition énergétique. La collaboration entre les acteurs publics et privés sera fondamentale pour réussir cette transition tout en assurant la rentabilité des projets d’énergie solaire.

Thème Objectifs Acteurs impliqués
Agrivoltaïsme Préserver les ressources agricoles tout en produisant de l’énergie État, agriculteurs, entreprises solaires
Normes de sécurité Réduire les risques liés aux installations photovoltaïques Organismes de sécurité, entreprises photovoltaïques
Procédures d’autorisation Simplifier les démarches administratives Collectivités, professionnels du photovoltaïque
user-avatar

Bonjour, je m'appelle Élodie, j'ai 26 ans et je suis guide de montagne passionnée. Mon amour pour la nature et l'aventure m'a menée à partager des expériences inoubliables dans les montagnes. Dites-moi où vous voulez aller, et je vous montrerai la beauté de ces paysages majestueux.

Vous avez peut-être manqué

Panneau Photovoltaique Solaire Pro 4.9 (98%) 27203 votes

Recevez votre devis gratuit pour installer des panneaux photovoltaïque

X