Tout savoir sur l’installation photovoltaïque individuelle : guide pratique

découvrez notre guide complet pour l'installation de systèmes photovoltaïques. apprenez toutes les étapes nécessaires, de la planification à l'installation, et maximisez l'efficacité de votre production d'énergie solaire.

L’énergie solaire est devenue un choix incontournable pour de nombreux ménages français. Installer des panneaux photovoltaiques chez soi, c’est à la fois investir dans un avenir durable et réduire ses factures d’électricité. Ce guide pratique vous accompagne à travers les étapes essentielles de l’installation d’un système photovoltaïque individuel, depuis l’évaluation de vos besoins énergétiques jusqu’aux démarches administratives, en passant par les types de panneaux disponibles et les aides financières qui peuvent alléger le coût de votre projet.

Évaluation de vos besoins énergétiques

Avant de plonger dans l’installation de panneaux solaires, il est impératif de commencer par une évaluation de vos besoins énergétiques. En France, la consommation d’électricité d’un foyer moyen se situe autour de 3 500 kWh par an. C’est une donnée cruciale qui permettra de dimensionner correctement votre installation. Si vous prévoyez d’acheter de nouveaux appareils énergivores, comme un véhicule électrique, il est judicieux d’inclure ces prévisions dans votre calcul. Un dimensionnement adéquat réduit votre dépendance à l’électricité du réseau, maximisant ainsi l’autoconsommation et les économies sur votre facture d’électricité.

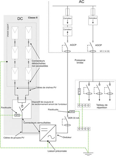
guide-installation-photovoltaique-10-scaled Tout savoir sur l'installation photovoltaïque individuelle : guide pratique

Types de panneaux solaires : quel choix faire ?

La prochaine étape consiste à choisir le type de panneaux solaires qui conviendra le mieux à vos besoins. Il existe principalement trois catégories : les panneaux photovoltaïques, les panneaux thermiques et les panneaux hybrides. Les panneaux photovoltaïques transforment la lumière solaire en électricité, tandis que les panneaux thermiques assurent la production d’eau chaude. Les panneaux hybrides, quant à eux, combinent les deux technologies, permettant de profiter des avantages des deux systèmes. La sélection du type de panneau a un impact direct sur l’efficacité et le coût de votre installation.

Procédure d’installation : étape par étape

Les étapes préliminaires

Avant de commencer, vous devez choisir le meilleur endroit pour vos panneaux. Un toit orienté plein sud, avec une inclinaison entre 30 et 35 degrés, est idéal. Si ce n’est pas possible, une orientation sud-est ou sud-ouest peut suffire. Une fois l’emplacement déterminé, vous pouvez commencer à préparer l’installation. Retirez les tuiles ou ardoises nécessaires, puis installez les rails de fixation qui supporteront vos panneaux. La précision de cette étape est cruciale pour garantir la longévité et l’efficacité de votre installation.

guide-installation-photovoltaique-11 Tout savoir sur l'installation photovoltaïque individuelle : guide pratique

Fixation des panneaux et conformité

Après avoir mis en place les rails, il est temps de fixer les panneaux solaires. Veillez à ce que chaque panneau soit solidement fixé et aligné. Obtenir l’attestation de conformité émise par le Consuel est essentiel pour le raccordement au réseau. Une installation mal réalisée pourrait non seulement nuire à l’efficacité de votre système mais également endommager vos panneaux. Il est recommandé de faire appel à des professionnels pour garantir que tout soit effectué selon les normes en vigueur. Des entreprises comme Effy offrent des solutions d’installation clé en main pour une tranquillité d’esprit totale.

Démarches administratives

Obtention des autorisations

Avant de débuter l’installation, il est nécessaire de contacter votre mairie pour obtenir les autorisations d’urbanisme. Cela pourrait nécessiter une demande préalable d’urbanisme ou une modification de votre permis de construire dans certaines situations. Consultez également la réglementation locale si vous résidez dans un bâtiment classé. Des plateformes comme le ministère de l’Écologie fournissent des informations utiles sur les démarches à suivre.

guide-installation-photovoltaique-12 Tout savoir sur l'installation photovoltaïque individuelle : guide pratique

Le raccordement au réseau électrique

Une fois les panneaux installés, faites une demande de raccordement au réseau électrique auprès d’Enedis. Que vous optiez pour l’autoconsommation ou la vente du surplus, cette étape est cruciale pour utiliser votre production d’énergie solaire. Vous aurez besoin de l’attestation de conformité de votre installateur, qui prouve que l’installation respecte les normes en vigueur. Bien que cela puisse sembler complexe, des sites comme Transition Énergétique peuvent vous aider à naviguer dans ces démarches.

Prix et aides financières disponibles

Coûts d’installation des panneaux solaires

Les prix pour une installation photovoltaïque varient en fonction de plusieurs facteurs, notamment la puissance de votre système. De manière générale, le coût d’une installation de 3 kWc se situe entre 5 620 € et 12 635 €. Ce montant englobe les panneaux, l’onduleur et le coût de l’installation réalisée par des professionnels qualifiés. À long terme, ces installations permettent de réaliser des économies significatives sur vos factures d’électricité. Un particulier peut espérer réduire sa facture électrique de jusqu’à 50 %.

guide-installation-photovoltaique-13 Tout savoir sur l'installation photovoltaïque individuelle : guide pratique

Aides financières à votre disposition

Les dispositifs comme la prime à l’autoconsommation permettent de recevoir jusqu’à 1 440 € selon la puissance de votre installation. D’autres aides, telles que les subventions locales, les tarifs garantis et la TVA réduite sur les installations, sont également disponibles. Consultez des ressources comme Habitat Presto pour connaître toutes les options d’aide financière dont vous pouvez bénéficier.

Maximiser l’utilisation de votre système solaire

Optimisation de l’autoconsommation

Une fois votre installation en place, il est crucial d’optimiser votre autoconsommation pour maximiser vos économies. Programmez vos appareils électroménagers pour qu’ils fonctionnent pendant la journée, lorsque vos panneaux produisent le plus d’énergie. De plus, envisager l’utilisation de batteries de stockage vous permettra de conserver l’énergie excédentaire pour une utilisation ultérieure, réduisant ainsi votre dépendance au réseau. Les dispositifs de suivi de la production peuvent également vous aider à surveiller l’efficacité de votre système et à détecter rapidement tout problème.

guide-installation-photovoltaique-14 Tout savoir sur l'installation photovoltaïque individuelle : guide pratique

Suivi et maintenance de votre installation

Une bonne maintenance régulière est essentielle pour garantir la longévité de votre installation. Assurez-vous que vos panneaux sont propres et dégagés de toute obstruction, comme des branches ou des feuilles. Les systèmes de suivi de production vous permettent de garder un œil sur la performance énergétique afin de réagir rapidement si une anomalie se présente. N’hésitez pas à faire appel à un professionnel pour une vérification annuelle complète.

Questions Fréquemment Posées (FAQ)

Quel est le prix moyen d’une installation de panneaux solaires ?

Le coût d’une installation clé en main débute à 5 620 €, avec des variations selon la région et la taille de l’installation.

Est-ce rentable d’installer des panneaux solaires ?

Oui ! De nombreux utilisateurs rentabilisent leur installation en 10 à 15 ans, bénéficiant ensuite d’électricité gratuite pour le reste de la durée de vie de leur système.

Quelles aides financières sont disponibles ?

Les aides financières incluent la prime à l’autoconsommation, des subventions locales et des dispositifs de tarif d’achat pour le surplus d’électricité. Consultez des ressources comme Devis Gratuit Photovoltaïque pour plus d’informations.

Vous avez peut-être manqué

Panneau Photovoltaique Solaire Pro 4.9 (98%) 23777 votes

Recevez votre devis gratuit pour installer des panneaux photovoltaïque

X