Installation photovoltaïque professionnelle : guide complet pour optimiser votre projet

découvrez notre guide complet pour l'installation de systèmes photovoltaïques. apprenez les étapes clés, les conseils d'experts et les meilleures pratiques pour profiter pleinement de l'énergie solaire et réduire votre facture d'électricité.

L’énergie solaire représente l’une des solutions les plus prometteuses pour répondre aux besoins énergétiques croissants tout en respectant notre environnement. Installer des panneaux photovoltaïques est une démarche technique et engageante. Ce guide complet vous fournira toutes les clés nécessaires pour mener à bien votre projet, d’une manière optimisée et professionnelle. Vous découvrirez les étapes fondatrices de l’installation, les composants requis, ainsi que des conseils pratiques pour garantir une performance maximale de votre système.

Comprendre les éléments clés d’une installation photovoltaïque

La première étape pour un projet d’installation photovoltaïque consiste à appréhender les divers composants qui constituent le système. Chaque élément à un rôle spécifique qui, bien orchestré, garantit le bon fonctionnement de l’installation. Les panneaux solaires, les onduleurs, les systèmes de montage et les câbles sont autant d’éléments nécessaires pour transformer la lumière du soleil en électricité exploitable.

guide-installation-photovoltaique-78-scaled Installation photovoltaïque professionnelle : guide complet pour optimiser votre projet

Les panneaux solaires

Les panneaux solaires sont au cœur de l’installation photovoltaïque. Ils convertissent l’énergie solaire en électricité grâce à des cellules photovoltaïques. Il est important de choisir des panneaux adaptés à votre environnement et à vos besoins. Les critères de sélection incluent leur efficacité, leur coût et l’espace disponible pour leur installation. Par exemple, les panneaux monocristallins offrent en général un meilleur rendement dans des espaces réduits, tandis que les panneaux polycristallins sont souvent plus économiques. Pour en savoir plus, utilisez cette ressource.

L’onduleur

L’onduleur est essentiel car il transforme le courant continu produit par les panneaux en courant alternatif, adéquat pour alimenter vos appareils électroménagers. Choisir un onduleur de qualité est primordial pour assurer la longévité et le rendement de votre installation. Vous trouverez des informations pertinentes sur la sélection d’onduleurs sur ce site.

guide-installation-photovoltaique-79 Installation photovoltaïque professionnelle : guide complet pour optimiser votre projet

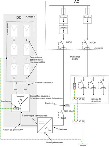
Le schéma de connexion : un guide essentiel

Le schéma d’installation photovoltaïque fournit une visualisation précise des connexions entre les différents composants. Il est crucial pour anticiper les erreurs lors de l’installation. Un bon schéma doit inclure les panneaux, l’onduleur ainsi que les raccordements électriques. Des ressources en ligne comme ce guide offrent des exemples de schémas que vous pouvez adapter pour votre projet.

guide-installation-photovoltaique-80 Installation photovoltaïque professionnelle : guide complet pour optimiser votre projet

Importance du bon dimensionnement

Le dimensionnement de votre installation est une étape critique. Il doit être adapté à votre consommation d’énergie et à l’efficacité des panneaux choisis. Une installation sous-dimensionnée n’apportera pas l’énergie escomptée, tandis qu’une installation surdimensionnée entraînera des coûts inutiles. Pour mieux comprendre comment dimensionner votre projet, consultez ce lien.

Les étapes clés de l’installation

Réussir une installation photovoltaïque demande de suivre des étapes bien précises. Voici un aperçu des principales phases à respecter :

Évaluation du site

Avant de débuter, il est crucial d’effectuer une évaluation détaillée du site. Vérifiez l’ensoleillement, l’orientation du toit et l’état de la toiture. Une orientation plein sud est généralement optimal pour une captation solaire maximale. En vous rendant sur ce site, vous trouverez des conseils pratiques pour réaliser cette évaluation.

guide-installation-photovoltaique-20 Installation photovoltaïque professionnelle : guide complet pour optimiser votre projet

Installation des panneaux

Après l’évaluation, il s’agit de poser les panneaux. Cela inclut la fixation des supports sur le toit, l’installation des panneaux eux-mêmes et la réalisation des connexions électriques. Cette phase peut nécessiter de grands efforts physiques et une bonne planification. Si vous n’êtes pas à l’aise avec les travaux en hauteur ou l’électricité, envisagez de faire appel à un professionnel comme ceux référencés sur ce site.

Optimiser la performance de votre installation

Après l’installation, il est temps de se concentrer sur l’optimisation. Cela implique différentes stratégies pour maximiser l’efficacité des panneaux solaires tout en assurant un fonctionnement stable. Une maintenance régulière et un suivi de la performance de l’installation sont nécessaires.

Des outils de monitoring efficaces

Le développement d’outils de monitoring permet aux propriétaires d’évaluer la production d’énergie en temps réel. Ce suivi est essentiel pour identifier rapidement les anomalies et optimiser le fonctionnement du système. Vous trouverez des systèmes de monitoring sur ce site.

guide-installation-photovoltaique-81 Installation photovoltaïque professionnelle : guide complet pour optimiser votre projet

Évaluations et contrats de maintenance

Il est crucial d’établir un contrat de maintenance avec un professionnel. Cela garantira que votre installation demeure conforme aux normes, tout en nécessitant moins de réparations imprévues. Informez-vous sur les différentes options de maintenance disponibles sur ce site.

Conclusion : réussir votre projet d’installation photovoltaïque

Installer des panneaux photovoltaïques est un projet ambitieux mais atteignable. Grâce à la compréhension des éléments clés, au respect des étapes d’installation, et à l’optimisation de la performance, vous pourrez transformer votre maison en un véritable modèle d’autoconsommation énergique. N’oubliez pas de vous informer régulièrement sur les évolutions technologiques et réglementaires pour tirer le meilleur parti de votre installation.

Vous avez peut-être manqué

Panneau Photovoltaique Solaire Pro 4.9 (98%) 26017 votes

Recevez votre devis gratuit pour installer des panneaux photovoltaïque

X