Installation électrique pour panneau photovoltaïque : guide complet
La transition énergétique vers des sources d’énergie renouvelables comme le solaire est non seulement essentielle pour répondre aux enjeux environnementaux, mais elle présente également des avantages économiques significatifs. L’installation d’un système électrique pour panneau photovoltaïque nécessite une compréhension approfondie des différents composants, des normes en vigueur et des meilleures pratiques pour garantir une installation efficace et durable. Ce guide propose un aperçu exhaustif des étapes essentielles et des considérations à prendre en compte pour l’installation de panneaux photovoltaïques, permettant ainsi d’optimiser leur efficacité.
Comprendre les composants d’une installation photovoltaïque
Avant de plonger dans le monde de l’installation des panneaux photovoltaïques, il est crucial d’avoir une vision claire des différents composants qui constituent un système photovoltaïque. Chaque élément joue un rôle déterminant dans la manière dont l’énergie solaire est convertie et exploitée.

Les panneaux solaires
Les panneaux solaires sont au cœur du système. Ils sont constitués de cellules photovoltaïques qui capturent la lumière du soleil et la convertissent en électricité. Il existe plusieurs types de panneaux, dont les plus courants sont :
- Panneaux monocristallins : Plus efficaces et plus coûteux.
- Panneaux polycristallins : Moins chers, mais légèrement moins efficaces.
- Panneaux à couche mince : Flexibles et légers, mais généralement moins performants.
Le système d’inversion
Un autre élément clé est l’inverter ou l’onduleur, qui convertit le courant continu produit par les panneaux en courant alternatif, utilisable par les appareils électriques de la maison. Parmi les marques réputées, on retrouve des leaders tels que SMA Solar Technology, Solar Edge, et Fronius.
Le stockage d’énergie
Le stockage joue un rôle crucial dans la gestion de l’énergie produite. Les batteries, comme celles proposées par Victron Energy et Outback Power, permettent non seulement de stocker l’électricité pour une utilisation ultérieure, mais aussi de maximiser l’autoconsommation.
Les autres composants
Outre les éléments principaux, plusieurs autres composants sont nécessaires :
- Renusol : Systèmes de montage pour panneaux.
- Ansmann : Solutions de stockage.
Chacun de ces composants doit être sélectionné avec soin pour garantir la performance et la durabilité de l’installation.
Les étapes de l’installation
Installer un système photovoltaïque n’est pas uniquement une question de bricolage. Cela nécessite une planification soigneuse et la connaissance des normes en vigueur. Voici les étapes fondamentales à suivre pour garantir une installation réussie.

Évaluation du site
Avant toute installation, une évaluation approfondie du site est cruciale. Cela permet de déterminer :
- L’ensoleillement disponible.
- La capacité du toit à supporter des panneaux.
- Les éventuelles ombres créées par des arbres ou des structures adjacentes.
Obtention des autorisations nécessaires
Une installation photovoltaïque peut nécessiter plusieurs permis, selon la réglementation locale. Il est impératif de consulter son maire ou le service d’urbanisme de votre commune pour connaître les démarches à suivre.
Installation des panneaux
Cette phase commence par le montage des panneaux sur le toit ou sur un support au sol. Une attention particulière doit être portée à l’orientation et à l’inclinaison des panneaux pour maximiser la captation de la lumière solaire. Pour cela, l’utilisation de systèmes de montage performants comme ceux de Renusol est recommandée.
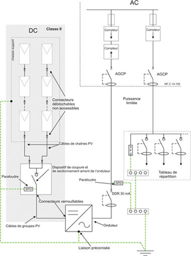
Branchement électrique
Le moment de connecter les panneaux à l’onduleur et de suivre les normes électriques est arrives. Ce processus est délicat et doit être effectué par un professionnel. Il comprend :
- La connexion des câbles des panneaux à l’onduleur.
- La vérification des connexions au réseau électrique de la maison.
- Le raccordement au réseau public, si nécessaire.
Considérations de sécurité et de maintenance
La sécurité ne doit jamais être compromise lorsque l’on travaille sur des installations électriques. Comprendre les risques potentiels et les manières de les gérer est essentiel pour une installation réussie et durable.

Précautions de sécurité
Avant de commencer toute installation, assurez-vous de respecter les règles suivantes :
- Utiliser des équipements de protection individuelle (EPI)
- Vérifier l’absence de tension avant de manipuler les fils électriques.
- Faire appel à un professionnel pour le raccordement au réseau.
Entretien du système photovoltaïque
Pour garantir que le système fonctionne de manière optimale, un entretien régulier est nécessaire. Cela comprend :
- Nettoyage périodique des panneaux pour dégager la poussière et les débris.
- Surveillance de la performance du système avec des dispositifs de contrôle.
- Vérification de l’intégrité des connexions électriques.
Gestion des pannes
Comme tout équipement, un système photovoltaïque peut rencontrer des pannes. Une intervention rapide est primordiale. En cas de mauvaise performance, il est conseillé de contacter un professionnel, surtout pour vérifier l’onduleur et les connexions électriques.
Les avantages de l’installation de panneaux photovoltaïques
Les installations photovoltaïques ne se contentent pas de produire de l’électricité ; elles offrent également une multitude d’autres avantages qui méritent d’être explorés. De l’économie d’argent à la réduction de l’empreinte carbone, les bienfaits sont nombreux.
Économies financières
Cela inclut les économies sur vos factures d’électricité. En utilisant l’énergie renouvelable, vous réduisez la dépendance au réseau électrique, ce qui peut sérieusement alléger les coûts d’électricité. Les systèmes bien conçus peuvent fournir suffisamment d’énergie pour couvrir la consommation d’une maison entière. De plus, certains pays offrent des incitations fiscales pour encourager l’installation de systèmes solaires.
Impact environnemental
En adoptant les panneaux photovoltaïques, vous participez activement à la réduction des émissions de gaz à effet de serre. En remplaçant l’énergie fossile par de l’énergie solaire, vous diminuer votre empreinte carbone. Cela est crucial pour lutter contre les changements climatiques.
Indépendance énergétique
Installer un système photovoltaïque signifie également que vous vous éloignez des fournisseurs d’énergie traditionnels. Cela conduit à une plus grande autonomie énergétique, surtout face à l’augmentation des prix de l’énergie. C’est un pas vers une consommation énergétique plus consciente.
Conclusion sur l’installation photovoltaïque
Créer un système photovoltaïque performant demande de l’expertise et un plan méticuleux. Choisir les bons composants, installer avec rigueur et entretenir régulièrement le système garantira une efficacité et une durabilité à long terme. Des entreprises renommées comme Schneider Electric et Siemens apportent leur expertise dans la mise en œuvre de solutions avancées pour une installation électrique qui répond aux besoins modernes. Avec une planification adéquate et une volonté de s’engager dans la transition énergétique, chaque individu peut agir en faveur d’un avenir plus lumineux et durable.
Laisser un commentaire