Guide complet pour une installation photovoltaïque réussie

découvrez notre guide complet pour l'installation de systèmes photovoltaïques. apprenez les étapes essentielles, les conseils pratiques et les astuces pour maximiser l'efficacité de vos panneaux solaires et réduire votre empreinte carbone.

La transition vers l’énergie solaire est devenue une priorité pour de nombreux propriétaires et entreprises cherchant à réduire leur empreinte carbone tout en réalisant des économies sur leurs factures d’électricité. Les panneaux photovoltaïques représentent une solution énergétique incontournable, mais leur installation demande une planification minutieuse et une compréhension approfondie des différentes étapes impliquées. Ce guide complet vous fournira toutes les informations nécessaires afin de mener à bien votre projet d’installation photovoltaïque.

Comprendre les panneaux solaires

Les systèmes photovoltaïques reposent sur des composants technologiques avancés capables de convertir la lumière du soleil en électricité. La base de ces systèmes est constituée de panneaux solaires, qui utilisent l’effet photovoltaïque pour générer un courant électrique à partir des photons solaires. Il est essentiel de comprendre le fonctionnement et les types de panneaux solaires disponibles pour faire un choix éclairé.

guide-installation-photovoltaique-92 Guide complet pour une installation photovoltaïque réussie

Fonctionnement des panneaux solaires

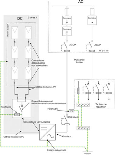
Les panneaux solaires sont composés de cellules photovoltaïques. Ces cellules, souvent fabriquées en silicium, captent les photons provenant de la lumière du soleil et libèrent des électrons, créant ainsi un courant électrique. Ce processus est connu sous le nom d’effet photovoltaïque. Dans un système typique, le courant généré par les panneaux solaires est converti en courant alternatif à l’aide d’un onduleur, permettant ainsi son utilisation dans les appareils électroménagers.

Types de panneaux solaires

Il existe principalement trois types de panneaux solaires :

  • Panneaux monocristallins : connus pour leur efficacité élevée, ils sont souvent de couleur noire et occupent moins d’espace.
  • Panneaux polycristallins : moins coûteux à produire, ils sont reconnaissables à leur aspect bleuâtre et offrent un bon compromis entre prix et performance.
  • Panneaux amorphes : flexibles et adaptés aux surfaces irrégulières, bien qu’ils soient moins efficaces, ils permettent des applications variées.

Installation des panneaux solaires

guide-installation-photovoltaique-93 Guide complet pour une installation photovoltaïque réussie

L’installation de panneaux solaires comprend plusieurs étapes essentielles, allant de l’évaluation de vos besoins en énergie à la mise en service du système. Chaque phase nécessite une attention particulière pour assurer le succès du projet.

Évaluation de vos besoins énergétiques

Avant de commencer l’installation, il est crucial d’évaluer votre consommation énergétique actuelle. Cette analyse permettra de définir la taille et la capacité de votre système solaire. Une facturation d’énergie sur les 12 derniers mois peut grandement aider à cette évaluation. En fonction des résultats, des ajustements de votre système pourront être planifiés pour maximiser son efficacité.

Analyse de l’ensoleillement

L’ensoleillement est un facteur essentiel dans la réussite de votre installation. Il est nécessaire de réaliser une analyse de l’ensoleillement qui prend en compte la localisation géographique, l’orientation du toit, ainsi que les éléments pouvant créer de l’ombre comme des bâtiments voisins ou des arbres. Cette analyse vous aidera à choisir l’emplacement idéal pour les panneaux.

Choix et sélection des équipements

guide-installation-photovoltaique-94 Guide complet pour une installation photovoltaïque réussie

Un choix judicieux des équipements solaires est crucial pour garantir le bon fonctionnement de votre installation. Cela inclut non seulement les panneaux solaires, mais également les onduleurs, systèmes de stockage, et supports de montage.

Sélection des panneaux solaires

Lors de la sélection de vos panneaux, il est important de considérer des facteurs comme la réputation du fabricant, les garanties offertes et les spécifications techniques. Les garanties témoignent de la confiance du fabricant dans la durabilité de son produit. Un bon service après-vente est également un indicateur d’un fabricant soucieux de la satisfaction de ses clients.

Choix de l’installateur

Choisir un installateur qualifié est déterminant pour la réussite de votre projet. Assurez-vous que l’installateur possède les certifications nécessaires et une expérience avérée en matière d’installations photovoltaïques. Les recommandations d’anciens clients et des réalisations précédentes peuvent également guider votre décision.

Démarches administratives et finance

guide-installation-photovoltaique-95-scaled Guide complet pour une installation photovoltaïque réussie

Les installations photovoltaïques nécessitent souvent des démarches administratives, qui peuvent effet votre projet en termes de délais et de coût. Comprendre les obligations légales est essentiel avant de commencer.

Permis et autorisations

Obtenir les permis nécessaires est une étape cruciale avant de procéder à l’installation. Les exigences varient en fonction de votre localité, donc il est important de se renseigner auprès des autorités locales. Cela peut inclure des demandes de permis de construction ou des inspections de sécurité. En réunissant tous les documents nécessaires, vous éviterez des retards potentiels.

Aides financières

Il existe diverses aides financières disponibles pour les projets solaires. Les gouvernements locaux et nationaux proposent souvent des subventions ou des crédits d’impôt pour encourager l’adoption d’énergies renouvelables. Des programmes de financement spécialement conçus peuvent également rendre le coût de l’installation plus abordable.

Suivi et maintenance des installations solaires

guide-installation-photovoltaique-96 Guide complet pour une installation photovoltaïque réussie

Une fois que votre installation est en place, assurer son suivi et sa maintenance est essentiel pour garantir sa performance à long terme. Cela inclut des vérifications régulières, ainsi que des nettoyages et des réparations si nécessaire.

Entretien régulier

Le nettoyage régulier des panneaux solaires est crucial pour maintenir leur performance optimale. La poussière, la saleté, et les débris peuvent obstruer les cellules photovoltaïques et réduire leur efficacité. Si vous habitez dans une zone avec beaucoup de pollution ou de jardinage à proximité, envisagez un nettoyage plus fréquent.

Surveillance des performances

Mettre en place un système de suivi vous permettra de surveiller en temps réel la production d’énergie de vos panneaux. Cela peut vous aider à identifier toute baisse de performance et à agir rapidement pour remédier à la situation.

Enjeux environnementaux et réglementaires

guide-installation-photovoltaique-97 Guide complet pour une installation photovoltaïque réussie

Les installations de panneaux solaires jouent un rôle crucial dans la lutte contre le changement climatique. Comprendre les enjeux environnementaux ainsi que les réglementations qui les entourent est essentiel pour les adopter de manière efficace et responsable.

Avantages environnementaux

Les panneaux solaires contribuent à réduire les émissions de gaz à effet de serre. La production d’énergie solaire ne nécessite pas de sources fossiles, elle diminue donc la dépendance aux combustibles polluants. En plus de réduire les émissions, ils participent aussi à la création d’une économie circulaire et à la préservation de l’environnement.

Réglementations environnementales

Les installations photovoltaïques doivent être conformes à des réglementations strictes pour favoriser leur intégration harmonieuse dans l’environnement. Des exigences peuvent inclure la manière dont les installations sont conçues et leur impact sur l’écosystème local. Informez-vous sur ces régulations afin d’assurer la conformité de votre projet.

Conclusion et perspectives d’avenir

Adopter l’énergie solaire est une solution qui offre des avantages tant économiques qu’environnementaux. En suivant ce guide complet, vous êtes maintenant préparé à surmonter les défis liés à l’installation de panneaux photovoltaïques, à saisir les opportunités offertes par ces systèmes renouvelables et à contribuer à un avenir énergétique durable.

Vous avez peut-être manqué

Panneau Photovoltaique Solaire Pro 4.9 (98%) 26167 votes

Recevez votre devis gratuit pour installer des panneaux photovoltaïque

X